江西电子信息职业技术学院是一所经江西省人民政府批准、教育部备案,由江西省教育厅直属管理的公办全日制普通高等职业院校。为适应学校改革发展需求,现面向社会招聘兼课教师。
一、招聘基本条件
1.具有坚定正确的政治方向,拥护中国共产党领导,坚持党的基本路线,坚决贯彻党的教育方针,热爱教育事业;
2.具有中华人民共和国国籍,遵纪守法,品行端正,无不良征信记录,无违法犯罪记录,并具有正常履行岗位职责必备的身体条件和招聘岗位所规定的具体资格条件;
3.具有相应学科本科及以上学历;或专科学历并具有高级职称或技师技能等级证或参加(指导)全国职业技能大赛获奖;
4.遵守师德师风道德规范,品行端正,为人师表,遵纪守法,热爱教育事业,具有高尚的职业道德,遵守学校各项规章制度;
5.不超过法定退休年龄。
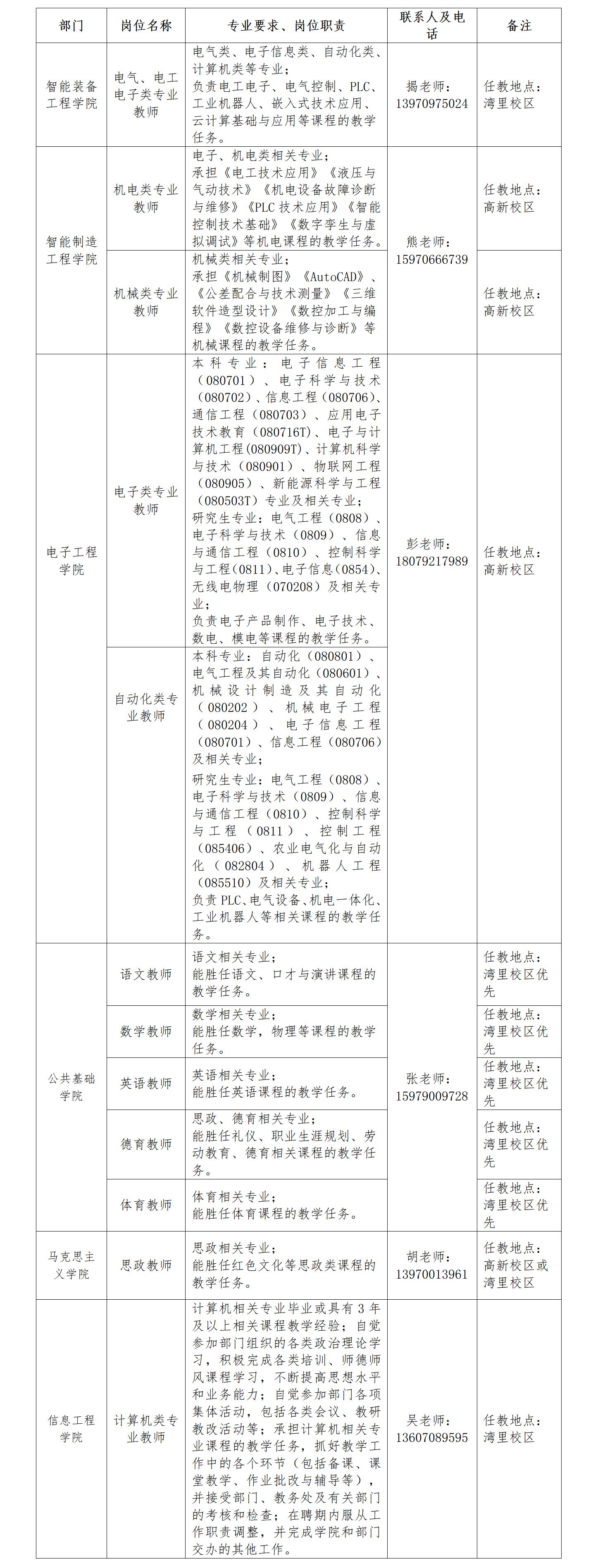
二、招聘岗位

三、招聘方式
1.凡有意者,请下载填写附件《江西电子信息职业技术学院临聘兼课教师应聘报名表》,进行报名。
2.学校对报名教师进行初审后,将通过电话通知到校进行面试和试讲,请保持电话畅通。
四、报名
1.报名时间:即日起至2026年3月1日
2.报名方式:将报名材料扫描件和报名表一起打包,以“姓名+岗位名称”发到邮箱:3629602104@qq.com。
3.报名材料:
(1)个人简历;
(2)有效期内的二代身份证(正反面);
(3)岗位要求的学历、学位证书及有效期内的电子注册备
案表;
(4)无犯罪记录证明;
(5)其他相关证书。
4.面试及试讲地点:
江西省南昌市高新开发区创业路925号江西电子信息职业技术学院。
五、录取
试讲合格人员,按照各岗位所需人数依次录取。
六、工作待遇
按照学校相关制度执行。
(初审:章莉/复审:刘四连/终审:肖敏)